五十载奋斗喜结硕果
 半个世纪来,williamhill中文科技考古实验室(williamhill官方网站考古科学教育部重点实验室)同仁栉风沐雨,披荆斩棘,一直在科技助力考古学研究的路上奋力前行,为中国考古贡献自己的力量。 
 从团队建设初期,北大考古就大力提倡和科学技术结合,建立并大力发展科技考古方向。为适应建立中国考古学年代谱系的需求,1973年,陈铁梅先生、原思训先生和王良训先生着手筹建,于1975年在历史系考古专业中建立起国内第一个液体闪烁法碳十四年代学实验室,成为当时国内考古、地质、环境等方向碳十四测年技术的引领者。1989年,又率先引进加速器质谱碳十四测年系统,成为中国加速器质谱测年的开创者。从二十世纪末至今,该测年系统一直为中国考古学提供精确的绝对年代,并作为最重要的科技手段先后参加了夏商周断代工程、中华文明探源工程等国家工程。经过50年的开拓奋进,北大在考古年代学研究领域始终居于世界前列,为我国考古学和第四纪年代学等学科的发展做出了巨大贡献,成为国内第四纪年代学研究的中心。
 
 
 实验室早期成员
 (从左至右:蒙清平,原思训,马力,高世君,胡艳秋,陈铁梅)
  
 


 碳十四制样系统发展过程
  
 随着中国考古学自20世纪90年代开始逐渐转向复原古代社会的研究,各类科学技术手段成为全面提取古代社会方方面面信息的必备支撑。在这一过程当中,北大考古依然引领学科潮流,强势布局科技考古发展,在第四纪年代学打下的坚实基础上,逐渐发展起陶瓷科技考古、冶金考古、成分和同位素分析、动植物考古、体质人类学、古DNA等种类齐全的科技考古研究方向,其中大部分方向已达到国内领先水平,部分方向跻身世界前列。如今以中华文明起源和发展为研究核心,考古科学实验室已从考古年代学、环境和生业、生物考古、考古材料等四个方面开展研究工作,取得一系列关键性突破。 
 考古年代研究方面,系统测年确定江西仙人洞陶器距今两万年,为世界最早陶器,颠覆新石器化进程理论,研究成果获得2012年度世界考古十大发现;以加速器质谱碳十四年代方法为主要手段,结合热释光和光释光测年方法,为长城沿线以石城和大型聚落为核心的区域文明演进以及与欧亚草原的互动研究、黄河中下游新石器时代晚期社会复杂化过程研究、长江流域新石器时代区域文明的兴衰历程提供精确年代架构;为中华文明进程的关键节点和重要事件提供精确年代数据,建设中华文明起源阶段关键性遗址的碳十四年代数据库和精确年表。
 
 
 吴小红教授确定江西仙人洞陶器距今两万年,为世界最早陶器
  
 环境和生业研究方面,williamhill官方网站是国内最早开展环境考古与古代人地关系研究的高校,创立了中国环境考古的研究范式。针对生业模式、聚落变迁、考古学文化区系类型形成、中华文明起源与早期发展等重大问题与环境的关系,在全国各个区域开展了系统深入的研究,丰富了农业起源双轨进程模式。团队还在国际范围内开展相关研究,如在东南亚岛屿发现确凿的新石器时代农业证据,有力推动了南岛语族人群形成过程的研究。
 
 

 邓振华研究员在东南亚岛屿发现确凿的新石器时代农业证据
  
 生物考古研究方面,已建成国际先进水平的古DNA实验室平台和技术,通过古代人群古DNA骨骼样本采集、古DNA提取、捕获、建库、测序、数据分析等技术,解析中国北方民族遗传结构、演化历史及其与周边人群互动;通过对中国古代人类体质特征的剖析,初步建立中原地区古代人群体质特征数据库,为探讨东亚地区不同人群的起源、分布与演化历程奠定基础。近年来综合考古、古DNA、历史语言学等多学科深化了泛欧亚语系的“农业扩散”假说,受到国际学界广泛关注。
 
 
 宁超研究员深化了泛欧亚语系的“农业扩散”假说
  
 考古材料研究方面,围绕陶瓷、玉石和金属资源开采与流通,相关器物的制作技术及产品的使用与分配,以及由此而对文明起源和发展产生的影响等问题开展了深入研究,初步建成陶瓷和冶金遗物标本库与数据库,在揭示长时段、跨区域文物制作技术协同演进规律,构建中原与边疆、陆上与海上文化交流背景下的资源、技术交流与物料流通历程,研究各种文物的材质分析,及其生产组织与古代国家形态间的关系,探索资源、技术与文明的关系,建立实证文明进程的无机质文物价值阐释体系等方面,已经取得系统性成果,具有广泛的国际影响力。
 
 
 北大考古在中华文明探源、考古中国等重大项目中发挥关键作用
  
 北大考古始终将科技考古作为重点发展的研究方向,在人员、设备和经费投入上均给予最大力度的支持。北大科技考古也助力北大考古学科的发展。北大考古也成为高校考古学科文理交叉、深度融合的典范。2020、2021年QS世界大学学科排名,均跻身前20名,2022年更进入12名,与世界顶尖学科的差距逐渐缩小,位列亚洲第一,这其中科技考古功不可没。
   
 新时代努力再创辉煌
 新时代以来,党和国家高度重视考古学的学科发展,将建设中国特色中国风格中国气派的考古学提升为国家战略需求,北大考古也顺势而为,申报成功考古科学教育部重点实验室,实验室将以习近平总书记的讲话精神作为核心指导思想,“要运用科学技术提供的新手段新工具,提高考古工作发现和分析能力”,根据实验室当前实际情况和未来学科规划,将实验室建设为四个科研平台,每个科研平台由若干个实验室组成,并借力williamhill官方网站强大的理工科背景,建立健全校内合作研究机制,从而使得实验室最大程度地涵盖科技考古的研究方向,确保每个科研平台都能够在5-10年内有自己的学术增长点,能够可持续的发展。而且各科研平台可以相互支持、互相协作,形成强大的有组织科研力量,能够配合考古学家顺利完成系统的考古学研究工作。
  
 实验室的四个科研平台包括:
 1.年代学科研平台:该平台为考古科学实验室传统优势的科研方向,一直引领全国第四纪年代学研究。同时年代学研究又是考古学研究最为重要的内容,年代测定可以为其他研究提供时间标尺,因此年代学科研平台在四个平台建设中是重中之重。根据国家战略需求以及实验室未来发展规划,该平台近五年的主要任务为依托碳十四测年、释光测年等绝对年代测定方法,建立从中华文明起源到国家形成阶段的高精度绝对年代序列。计划通过五年的努力,将距今一万年至三千年的各地区主要考古学文化谱系更加细化,用于中华文明探源等国家重大研究项目当中。
 
 2. 环境和生业考古学平台:环境和生业考古是研究人类适应自然、改造自然的学问,涉及到人类通过自身努力达到改善生存环境、生活条件的目的,是考古学研究的第二个重要的层面。该平台近五年的主要任务是利用环境考古、动植物考古、稳定同位素、残留物分析等方法,研究主要农作物和家养动物的驯化与传播过程,揭示中华文明形成与发展过程中的人地关系的互动机制,重建中华文明农业发生和发展历程。
 
 3.生物考古学平台:我国有百万年的人类史、一万年的文化史、五千多年的文明史。悠久的历史,创造了灿烂的中华文明,也造就了伟大的中华民族。生物考古学平台从生物学视角关注中华民族的形成过程,为铸牢中华民族共同体意识提供分子生物学、体质人类学等科学依据。该平台近五年的主要任务包括利用体质人类学、遗传学、蛋白质组学等现代技术和手段,探究史前人群迁徙融合过程,揭示从中华文明起源到统一多民族国家形成的生物学基础。
 
 4. 考古材料学平台:生产力水平是衡量某一时期社会文明进步程度的决定性因素,体现了这一时期人类改造自然的能力。而古代生产力水平取决于手工业技术等一切工程技术能达到的高度以及手工业产品生产所能达到的集约化程度。该平台近五年的主要任务包括利用物理、化学、同位素、材料学等学科提供的技术和手段,重新梳理冶金、陶瓷、丝绸、制盐等关键手工业技术和古代工程技术的发展规律,总结其生产组织方式,揭示古代技术创新在中华文明形成与发展过程中的作用。
 
 在教育部、国家文物局和williamhill官方网站的大力支持下,实验室将通过对以上四个平台的协同配合,有序组织大课题、承担大项目,形成科技考古的新型研究模式,为中华文明探源研究贡献力量。
 
 
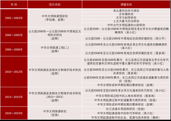
 北大考古科学实验室承担 “中华文明探源工程”课题列表
  
 “雄关漫道真如铁,而今迈步从头越”。经过五十载不懈努力,北大考古取得了辉煌的成就,在考古学步入黄金时代的今天,实验室将坚决贯彻习近平总书记的讲话精神,“加强统筹规划和科学布局,坚持多学科、多角度、多层次、全方位”,“拓宽研究时空范围和覆盖领域,进一步回答好中华文明起源、形成、发展的基本图景、内在机制以及各区域文明演进路径等重大问题。”