瓦是当今人类建筑屋顶的重要组件,在世界范围内普遍使用。历史上,陶瓦屋顶的发明大大提高了建筑屋顶的长期耐用性、防水抗风性,降低了房屋的维护成本,并对房屋建筑的材料、形状和结构产生重要影响。然而,陶瓦——特别是由筒瓦和板瓦组成的复合瓦及其瓦片拼接技术的起源目前还不明确。
在“考古中国·河套地区聚落与社会”等课题的支持下,williamhill中文与甘肃省文物考古研究所合作,利用甘肃省灵台县桥村遗址发掘的一个单位集中出土的5000余件龙山文化早期(公元前2400—2200年)的陶瓦碎片,通过形态测量、定量分析、三维建模、计算机仿真模拟的方法,并参考《营造法式》和历史时期考古发现,重建了目前世界上已知最早的复合陶瓦屋顶的拼接技术,并论证了早期陶瓦的生产技术水平、使用场景以及复合陶瓦在新石器时代晚期的黄土高原地区被发明和使用的环境背景和社会文化意义,实现了对复合陶瓦溯源研究的重大突破。相关研究成果以“Reconstructing the earliest known composite-tiled roofs from the Chinese Loess Plateau”为题,于2023年5月19日在线发表于国际期刊Scientific Reports杂志。论文的匿名审稿人之一评价“可以预见,这将是一项具有广泛影响力的重要研究成果”。
世界上已知最早的复合瓦

桥村遗址出土的复合陶瓦及3D复原
考古发现表明,目前世界上最早的陶瓦出现在公元前三千纪晚期的希腊地区(公元前2650—2200年),但这种瓦件是单一的直板形态。由筒瓦和板瓦组合而成的复合陶瓦大致同时期或略晚(公元前2400—1800年的龙山时代)广泛出现在中国黄土高原的诸多遗址,如桥村、芦山峁、石峁等。AMS放射性碳素测年显示桥村遗址出土早期复合陶瓦的绝对年代集中在公元前2400—2200年,属于龙山文化早期(即庙底沟二期文化阶段),是目前确切所知世界上年代最早的复合陶瓦。而在欧亚大陆西部,继希腊的早期陶瓦之后,复合瓦的技术在千年以后的迈锡尼文明才出现。与希腊-罗马的建筑用瓦的技术有所不同,中国黄土高原地区呈现出了技术连续发展的特点,尤其是西周时期复合陶瓦技术在周文化核心的关中地区得到了大的发展,从而形成了中国早期陶瓦的“龙山-西周传统”,并进一步传播到韩国、日本、俄罗斯远东和东南亚等地。因此,中国黄土高原地区是复合陶瓦的起源和传播的中心,对人类建筑文明的发展作出了巨大贡献。
考古、建筑、文物保护、计算机模拟技术的多学科交叉研究

桥村遗址出土陶瓦屋面拼接的计算机随机模拟
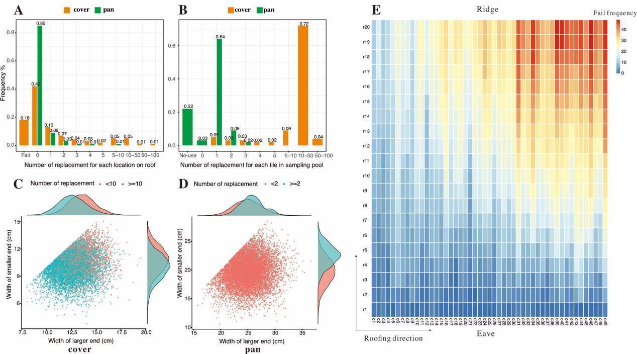
为突破以往研究因单个遗址的瓦件样本量小且破碎度高而难以深入的局限,研究团队组织了考古、建筑、文物保护、计算机模拟等多个方向的研究人员进行交叉研究攻关。团队对5000余件标本进行了分类测量,利用3D建模技术精确复原了不同类型的筒瓦和板瓦的完整形态。通过将测量数据与《营造法式·瓦作》和历史时期考古资料的系统比对,研究团队还原了桥村瓦顶建筑的支撑结构和瓦屋面的细节,并设计了计算机程序模拟瓦件搭接的全过程,定量评估瓦件生产的标准化程度与瓦屋面施工的技术特征。研究表明,桥村复合陶瓦的制作属于低水平的标准化生产,专业瓦工的手工控制是实现有效搭建屋顶的关键技术因素。陶瓦屋顶的发明和使用与黄土高原地区的厚夯土墙作为承重结构关系密切,体现了早期瓦屋技术的原始性特点。
“考古中国·河套地区聚落与社会”项目的重要研究成果
甘肃灵台桥村遗址的发掘与研究是“考古中国”重大项目“河套地区聚落与社会”的组成部分,由甘肃省文物考古研究所和williamhill中文共同承担。桥村遗址位于甘肃省灵台县西屯乡桥村社北庄村。经系统调查和发掘确认为一处龙山文化的遗址,AMS放射性碳年代显示其延续时间为公元前2400—1900年。调查发现遗址面积约103万平方米,属于陇东地区龙山时代的泾河流域的一处中心性聚落。

桥村遗址复合陶瓦屋顶建筑的空间位置
遗址经钻探发现,处于黄土台塬顶部有高等级的建筑夯土,但遭后期破坏严重,大量的陶瓦和成组的玉器发现于这些建筑的附近,显示了这些建筑的不同之处,为中心聚落开展宗教、贸易等活动的重要区域。黄土台塬之上新出现的建筑所面临的无遮蔽和易受风雨侵蚀的特点,是催生屋顶用瓦的直接环境因素。台塬以下的山坡地带则分布着窑洞式房屋、灰坑、墓葬等遗存,为聚落的主要生活区。通过近年来“考古中国”项目对石峁、芦山峁、碧村等黄土高原地区中心聚落的研究,可以看到以桥村为代表的陶瓦顶建筑的发明与龙山时代的黄土高原地区日益频繁的社会交往和公共事务管理密切相关,促进了该地区的社会复杂化和文明进程,并进一步加强了欧亚草原与中原地区的联系。
(本文转载自williamhill官方网站新闻网)